Instance Verification Kit (IVK)
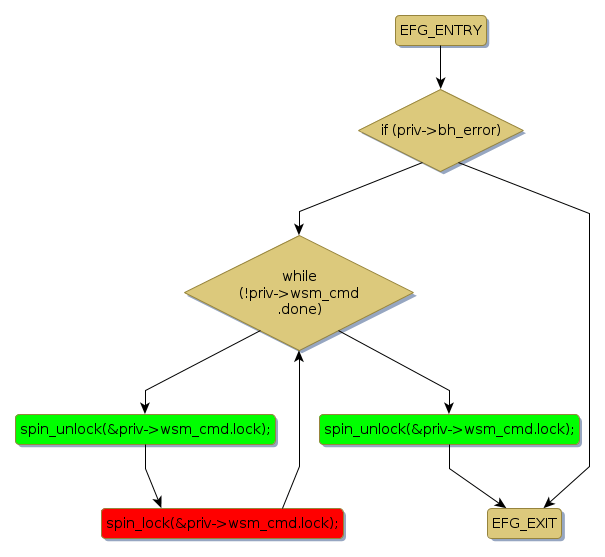
spin lock @ [25540+31+/linux-3.19-rc1/drivers/net/wireless/cw1200/wsm.c]
Instance Signature: lock
|
The Matching Pair Graph:
|
|
Function Name
|
Control Flow Graph (CFG)
|
Events Flow Graph (EFG)
|
Source Correspondence
|
|
wsm_cmd_send
|
|
|
[25140+12+/linux-3.19-rc1/drivers/net/wireless/cw1200/wsm.c]
|